Nosotros
Historia
El Ministerio de Ciencia, Tecnología y Medio Ambiente, CITMA, surgió el 21 de abril de 1994, con la promulgación del decreto Ley No. 147 de la reorganización de los Organismos de la Administración Central del Estado conformado a partir de la integración de la Academia de Ciencias de Cuba (Institución con más de 30 años de creada y que tuvo sus antecedentes en la Academia de Ciencias Médicas, Físicas y Naturales de La Habana, fundada en 1861), la Secretaría Ejecutiva para Asuntos Nucleares, la Comisión Nacional para Protección del Medio Ambiente y el Uso Racional de los Recursos Naturales y la Comisión Rectora del Gran Parque Nacional Sierra Maestra.
La creación de este Ministerio en una etapa tan difícil del período especial, más que tener por propósito una realización en sí, fue una expresión concreta de la voluntad política del Estado y el Gobierno cubano de la prioridad que desde los primeros años de Revolución se le ha concedido a estas actividades.
La historia de la nación cubana tiene arraigadas tradiciones que fomentaron nuestras primeras y auténticas instituciones de investigación científica. En el campo de la ciencia, su historia tiene un lugar de privilegio, al contar desde el siglo XIX con la primera Academia de Ciencias que se fundara fuera del continente europeo.
Después del triunfo de la Revolución el quehacer científico experimentó un avance vertiginoso, convirtiéndose en uno de los pilares del desarrollo del país, bajo la premisa formulada por el líder de la Revolución Fidel Castro cuando expresó: “El futuro de nuestra patria tiene que ser necesariamente un futuro de hombres de ciencia, tiene que ser un futuro de hombres de pensamiento”
El CITMA atiende directamente instituciones científicas que abarcan investigaciones en ciencias sociales, ciencias naturales, medioambiente, metrología, sismología, nanotecnología, y coordina la labor de los centros de investigación del país, priorizando investigaciones en el campo de la biotecnología, energía renovable, cambio climático y producción de alimentos.
Misión
El Ministerio de Ciencia, Tecnología y Medio Ambiente es el organismo que tiene la misión de proponer y, una vez aprobada, dirigir y controlar la política del Estado y del Gobierno en las materias de ciencia, tecnología, innovación, medio ambiente y otras que se determine para contribuir al desarrollo sostenible del país.
Funciones
El Ministerio de Ciencia, Tecnología y Medio Ambiente, además de las funciones comunes a todos los organismos de la Administración Central del Estado, tiene las específicas siguientes:
- proponer las políticas científicas, tecnológica y de innovación, en correspondencia con el desarrollo económico y social del país, estableciendo los objetivos, prioridades, líneas y programas que correspondan;
- dirigir y controlar el proceso de elaboración, ejecución y evaluación de los programas nacionales de investigación científica y de innovación tecnológica y asesorar metodológicamente los programas sectoriales, territoriales, institucionales y empresariales, así como perfeccionar los métodos de introducción de sus resultados;
- promover el desarrollo de investigaciones sociales y humanísticas sobre los asuntos prioritarios de la vida de la sociedad y la introducción de sus resultados;
- promover y facilitar la participación de la comunidad científica en la elaboración y evaluación de las estrategias y políticas de ciencia, tecnología e innovación;
- dirigir y controlar, el proceso de integración de los factores científicos, tecnológicos, productivos, de las Brigadas Técnicas Juveniles, la Asociación Nacional de lnnovadores y Racionalizadores, el Fórum de Ciencia y Técnica, las sociedades científicas y otros, en la generación y utilización de conocimientos científico-técnicos;
- establecer las regulaciones y normativas para la transferencia de tecnologías nacionales desde y hacia el exterior, así como para la exportación y comercialización o negociación con entidades extranjeras de proyectos de investigación-desarrollo, resultados científicos y tecnologías generadas en el país en coordinación con los organismos, entidades nacionales, y demás organizaciones que correspondan; así como perfeccionar los métodos de introducción de sus resultados;
- evaluar sistemáticamente la efectividad y eficiencia del sistema de ciencia, tecnología e innovación; proponer las medidas necesarias para el desarrollo y perfeccionamiento de las entidades de ciencia,tecnología e innovación, y custodiar el Registro Nacional de estas;
- dirigir, controlar y evaluar la actividad de vigilancia y prospectivas tecnológicas en el ámbito nacional y ejecutar dentro de ello, lo relativo a los aspectos estratégicos para el país y las tecnologías emergentes en el ámbito mundial;
- proponer, en coordinación con los organismos, entidades nacionales y demás organizaciones que correspondan, la política ambiental nacional y, una vez aprobada, controlar su cumplimiento;
- proponer la política ambiental, dirigir su ejecución, evaluar y controlar su gestión sobre la base de un enfoque integral y ecosistémico, considerando los resultados científicos y de innovación, desarrollar un sistema integrado de vigilancia ambiental de conjunto con los restantes órganos, organismos, entidades, organizaciones de masas y sociales;
- controlar las políticas aprobadas dirigidas al desarrollo de producciones limpias, aprovechamiento económico de los residuales, la promoción para el uso de las fuentes renovables de energía y la introducción de sistemas de certificación y otras formas de reconocimiento ambiental;
- proponer, dictar, supervisar y controlar la aplicación de medidas regulatorias, para la conservación y uso racional de los suelos, los recursos minerales, las aguas terrestres y marítimas, los bosques, la atmósfera, la flora y fauna y para la prevención de la contaminación en general, con enfoque ecosistémico en coordinación con los organismos rectores de los recursos naturales sin menoscabo de sus facultades y con vínculos que eviten repeticiones, contradicciones e incongruencias;
- dirigir y controlar el ordenamiento ambiental mediante la observancia de los requerimientos y las regulaciones ambientales en los planes de ordenamiento territorial, en coordinación con la autoridad competente, así como las actividades relacionadas con las áreas protegidas y las estrategias y programas de educación ambiental;
- dirigir, controlar y evaluar la vigilancia meteorológica, del clima, de la composición química y de la contaminación general de la atmósfera; la vigilancia radiológica ambiental y el servicio sismológico, y los estudios de riesgo de peligrosidad sísmica, tecnológica, meteorológica y radiológica;
- proponer la política a seguir en el uso pacífico de la energía nuclear y, una vez aprobada, dirigir y controlar su ejecución y cumplimiento, especialmente en lo referido a la energética nuclear, las investigaciones y la aplicación de las técnicas nucleares y las radio isotópicas, así como, regular, supervisar y controlar las medidas que garanticen la seguridad en el uso pacífico de la energía nuclear y los reconocimientos de competencia de los servicios para la seguridad radiológica;
- proponer, la política de información científica, tecnológica y ambiental y, una vez aprobada, dirigirla y controlarla; dirigir y controlar el registro de publicaciones científicas;
- proponer la política en materia de comunicación social relacionada con la ciencia, la tecnología, el medio ambiente y el uso pacífico de la energía nuclear y, una vez aprobada, dirigirla y controlarla;
- proponer la política de ingreso, movilidad y desarrollo del potencial humano vinculado a la actividad científico-técnica, así como proponer la política de su reconocimiento en el ámbito de su competencia, y una vez aprobadas, controlar y evaluar su cumplimiento;
- proponer las políticas, estrategias y regulaciones en materia de seguridad biológica y química; y supervisar las medidas que aseguren su cumplimiento
- dirigir y controlar la aplicación de las medidas, que garanticen el cumplimiento de los compromisos internacionales, controlados por el país en materia de medio ambiente, seguridad biológica, uso pacífico de la energía nuclear y prohibición de las armas químicas;
- proponer la política y las disposiciones normativas para el ordenamiento jurídico de la propiedad industrial en diversas disciplinas, y una vez aprobadas, ejecutarla y controlarla, así como implementar el Sistema Nacional de Propiedad Industrial aprobado;
- proponer la política en materia de archivos y conservación de la documentación de valor permanente, y una vez aprobada, dirigirla y controlarla;
- proponer y controlar el cumplimiento de las políticas nacionales de Normalización, Metrología, Calidad y Acreditación;
- controlar la coordinación relacionada con la actividad de la inocuidad de los alimentos;
- atender a la Academia de Ciencias de Cuba y encargarle las valoraciones y análisis que pueda demandar el organismo u otras instancias del Estado, el Gobierno u otras organizaciones;
- promover y dinamizar el empleo efectivo de fondos para el desarrollo de las funciones que son competencias del organismo, así como las diferentes fuentes de financiamiento de acuerdo a las prioridades establecidas;
- proponer la Política para las Autoridades Nacionales Reguladoras y una vez aprobada, organizar el proceso para su creación y funcionamiento; y
- atender las políticas aprobadas para las empresas de Alta Tecnología; los organismos Genéticamente Modificados; los Parques Científicos y Tecnológicos y su integración con las universidades, entidades de Ciencia, Tecnología e lnnovación y las empresas.
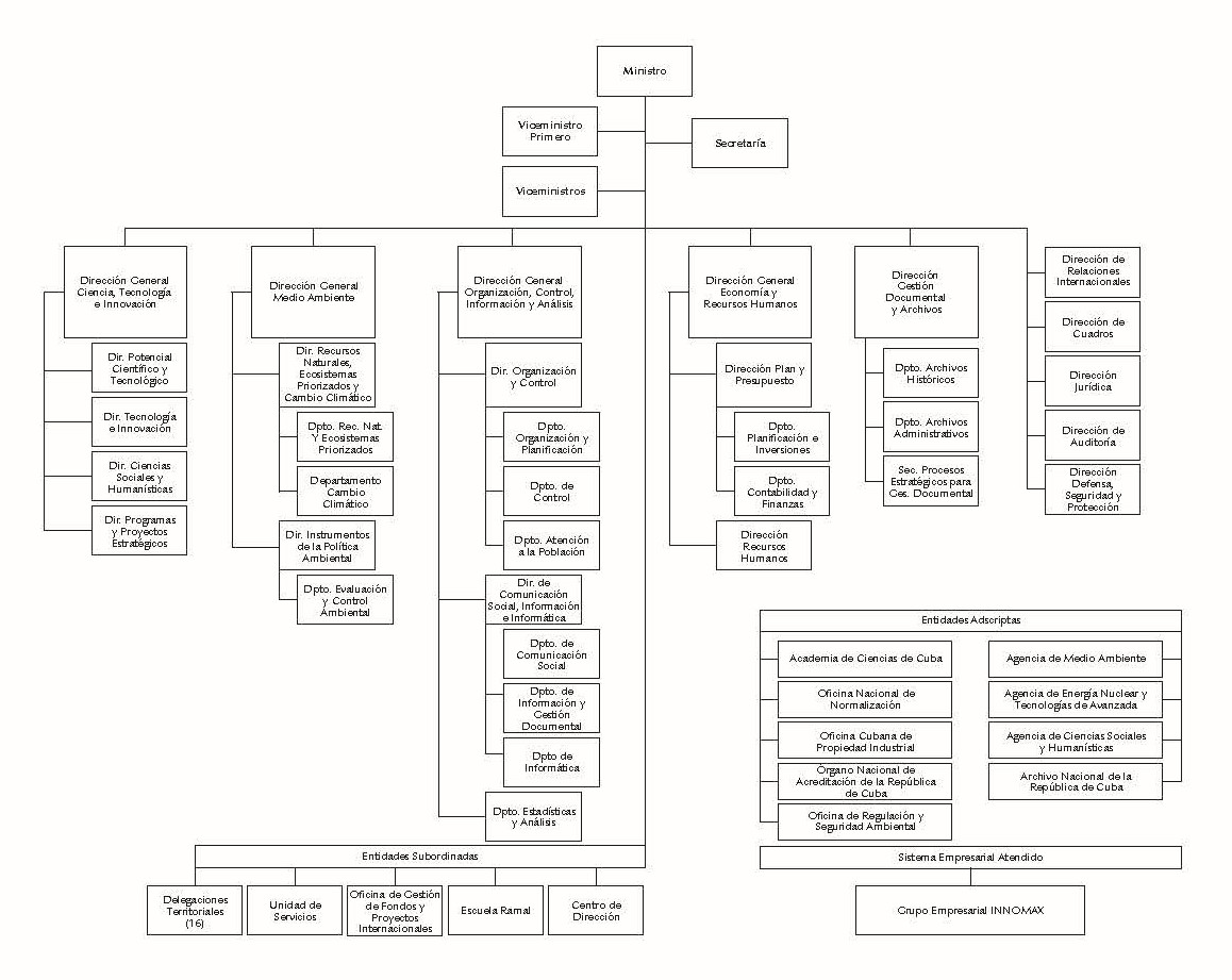
Organigrama








Todavía no hay comentarios. Sé el primero en comentar.